Thực Hành_ Phần 1: Tạo Lắp Ráp Theo Phương Pháp Bottom-Up Trong Creo Parametric
Trong thiết kế kỹ thuật, việc tạo lắp ráp (assembly) là một bước quan trọng để kết hợp các bộ phận riêng lẻ thành một hệ thống hoàn chỉnh. Phương pháp Bottom-Up Assembly trong Creo Parametric giúp bạn xây dựng lắp ráp từ các phần nhỏ nhất, đảm bảo tính chính xác và linh hoạt trong quá trình thiết kế. Bài tập này sẽ hướng dẫn bạn qua các bước chi tiết từ 1 đến 18 để tạo một lắp ráp hoàn chỉnh bằng phương pháp Bottom-Up.

1. Bước 1: Tạo Lắp Ráp Mới
- Mở Creo Parametric trên máy tính của bạn.
- Chọn “File” > “New” từ thanh menu.
- Trong hộp thoại New, chọn Assembly Template để tạo một file lắp ráp mới.

2. Bước 2: Khám Phá Công Cụ Lắp Ráp
- Trên Ribbon, bạn sẽ thấy các công cụ liên quan đến lắp ráp dưới nhóm Assembly Tools.
- Chọn “Assemble (Bottom-Up)” để bắt đầu quá trình lắp ráp từ các phần tử nhỏ nhất.
- Chọn “Create (Top-Down)” nếu bạn muốn sử dụng phương pháp lắp ráp từ trên xuống (không được sử dụng trong bài tập này).
3. Bước 3: Chèn Phần Tử Đầu Tiên
- Nhấp vào biểu tượng “Assemble” từ nhóm Assembly Tools.
- Chọn file phần tử bạn muốn thêm vào lắp ráp, ví dụ: Sheet_Metal_Bracket.prt.
- Nhấp vào nút “Open” để chèn phần tử vào lắp ráp.

4. Bước 4: Cài Đặt Tùy Chọn Tự Động
- Chọn tùy chọn “Automatic” từ menu xổ xuống.
- Chọn tùy chọn “Default” để sử dụng các thiết lập mặc định cho việc lắp ráp.

5. Bước 5: Thêm Phần Tử Thứ Hai
- Nhấp lại vào biểu tượng “Assemble” từ nhóm Assembly Tools.
- Chọn file phần tử tiếp theo, ví dụ: yoke_male.prt.
- Nhấp vào nút “Open” để chèn phần tử này vào lắp ráp.

6. Bước 6: Căn Chỉnh Bề Mặt
- Chọn bề mặt tròn của trục yoke_male và chọn bề mặt của lỗ trên bracket.
- Quan sát sự căn chỉnh giữa các phần tử được thực hiện tự động.
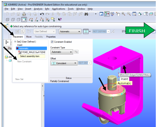
7. Bước 7: Tạo Ràng Buộc Mới
- Chọn tab “Placement” trên Ribbon.
- Chọn tùy chọn “New Constraint” để tạo một ràng buộc mới.
- Chọn bề mặt trên của yoke_male và mặt dưới của vòng đai trên bracket.
- Lưu ý: Hãy đảm bảo bỏ chọn biểu tượng “Allow Assumptions” để kích hoạt chuyển động động của lắp ráp.

- Lưu ý: Hãy đảm bảo bỏ chọn biểu tượng “Allow Assumptions” để kích hoạt chuyển động động của lắp ráp.
8. Bước 8: Kiểm Tra Động Lực Lắp Ráp
- Sau khi áp dụng ràng buộc cuối cùng, sử dụng biểu tượng Drag Component để di chuyển phần tử.
- Nhấp vào một cạnh của yoke và kéo với nút chuột trái.
- Kết quả mong đợi: Yoke chỉ quay tại chỗ mà không di chuyển.

- Kết quả mong đợi: Yoke chỉ quay tại chỗ mà không di chuyển.
9. Bước 9: Chèn Phần Tử Thứ Ba
- Chọn biểu tượng “Assemble” từ nhóm Assembly Tools.
- Chọn file phần tử thứ ba, ví dụ: spider.prt.
- Nhấp vào nút “Open” để thêm spider vào lắp ráp.

Liên Hệ Ngay Để Biết Thêm Thông Tin:
- Website: anhduongvina.com
- Hotline: 097 436 8457
- Địa chỉ: 118-120-122 Đường TK8, Tiền Lân, Bà Điểm, Hóc Môn, TP.HCM.
Xem Thêm Bài Viết Liên Quan
Phương Pháp Xoay (Revolved Features) Trong Creo Parametric
Giới Thiệu Về Các Loại Tệp và Ràng Buộc Phác Thảo Trong Creo Parametric
—Thực Hành_ Phần 1: Tạo Lắp Ráp Theo Phương Pháp Bottom-Up Trong Creo Parametric—








